Гидравлика и энергоэффективность: Способы повышения энергоэффективности гидравлических систем в специальной технике.
Гидравлика и энергоэффективность: Способы повышения энергоэффективности гидравлических систем в специальной технике.
В современном мире энергоэффективность становится все более актуальной проблемой. Это касается всех сфер жизни, включая промышленность и специальную технику. Гидравлические системы занимают важное место в структуре этих отраслей, и их энергоэффективность напрямую влияет на эффективность работы всей техники.
Гидравлика и энергоэффективность – две взаимосвязанные области, которые играют ключевую роль в развитии современной техники. Гидравлические системы, являющиеся основой многих специальных машин и оборудования, обеспечивают выполнение разнообразных задач в различных отраслях промышленности, строительства, сельского хозяйства и других сферах деятельности. Однако, с точки зрения энергоэффективности, гидравлические системы могут быть не столь эффективными, как хотелось бы. В этой статье рассмотрены основные способы повышения энергоэффективности гидравлических систем.
1. Основные принципы работы гидропривода
Гидравлическая система осуществляет двойное преобразование энергии:
▸ Механическая → гидравлическая (на этапе генерации потока).
▸ Гидравлическая → механическая (на этапе выполнения полезной работы).
Эффективность системы определяется:
- Объёмным КПД и производительностью насосов.
- Энергопотерями в компонентах (трение, перепады давления).
- Износостойкостью оборудования и ресурсом рабочей жидкости.
2. Факторы снижения КПД
Основные источники неэффективности:
▸ Гидравлические потери (трение в трубопроводах и оборудовании).
▸ Механические потери (износ сопрягаемых деталей).
▸ Общий КПД системы = Pвыходная / Pвходная × 100%.
3. Стратегия оптимизации гидросистемы
3.1. Модернизация схемы
- Минимизация количества компонентов и длины трубопроводов.
- Оптимизация распределения потоков между насосами и моторами.
- Исключение избыточного давления и расхода через точный подбор параметров.
3.2. Критерии выбора компонентов
- Диаметры условных проходов – баланс между снижением потерь на трение и габаритами системы.
- Скорость потока – ключевой параметр для расчёта трубопроводов:
v = 21,28 × (Q / d²)
где:
v – скорость потока [м/с],
Q – расход жидкости [л/мин],
d – внутренний диаметр трубопровода [мм].
4. Практические рекомендации
- Выполните гидравлический расчёт перед модернизацией схемы.
- Используйте компоненты с улучшенными антифрикционными характеристиками.
- Внедрите систему мониторинга параметров для своевременного устранения потерь.
Данный подход позволяет одновременно повысить энергоэффективность, снизить эксплуатационные затраты и увеличить срок службы оборудования.
Рекомендованы следующие скорости потока жидкости:
- всасывающий трубопровод от 1 до.2 м/с;
- сливной трубопровод от 1,5 до.2 м/с;
- напорный трубопровод от 4 до.10 м/с.
Более точные скорости потока для напорного трубопровода подбираются по значению рабочего давления гидросистемы:
- до 5 МПа 4 м/с;
- до 10 МПа 5 м/с;
- до 15 МПа 6 м/с;
- до 20 МПа 7 м/с;
- до 30 МПа 10 м/с.
Исходя из назначения трубопровода выбирается оптимальная скорость потока жидкости в трубопроводе и определяется оптимальный диаметр трубопровода по вышеуказанной формуле.
Слишком высокая скорость приводит к большим потерям давления и перегреву системы. При чрезмерно низкой скорости диаметр трубопроводов будет большим, что ведёт к увеличению массы и стоимости и, как следствие, ухудшает технико-экономические показатели оборудования и оно становится неконкурентоспособным.
Вторым шагом является выбор оптимальной длины трубопроводов и схемы их прокладки по оборудованию. Длина трубопровода напрямую влияет на потери давления, чем больше длина трубопровода, тем выше потери давления на трение. Так же это позволяет сократить расход труб и РВД, снизить массу машины, улучшить динамические характеристики и упростить технологию производства и обслуживания гидропривода.
При прокладке оборудования необходимо избегать перегибов и пережатий, особенно при прокладке по подвижным частям техники, так как это приводит к возникновению местных сопротивлений и, соответственно, к потерям давления, перегреву рабочей жидкости.
Третьим является требование к гладкости внутренних поверхностей трубопровода. Большая шероховатость приводит к высоким потерям на трение.
В оптимально спроектированной гидросистеме потери давления в трубопроводах не должны превышать 6 % от номинального давления в системе.
Четвёртым шагом можно назвать необходимость разгружать насос от давления в режиме холостого хода и при запуске. Одним из способов реализации этого требования является использование распределителей с открытым центром. Общепринято делить их на два типа (по конструктивному исполнению): моноблочные и секционные. Разгрузка гидросистемы от давления реализована с помощью дополнительного канала Р-С (Рисунок 1), который перекрывается при смещении любого из золотников.
Рисунок 1.
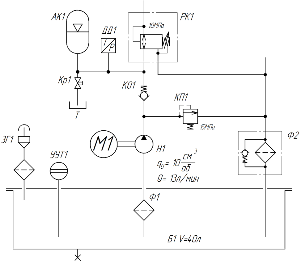
Пятый шаг необходимо выполнять при использовании исполнительных гидроцилиндров с длительной выдержкой под нагрузкой. Он связан с установкой гидропневмоаккумуляторов. Гидропневмоаккумулятор подключается к гидросистеме через специальный блок клапанов, содержащий в себе обратный, разгрузочный и редукционный клапана (Рисунок 2).
Рисунок 2.
Оптимизация работы гидросистемы с аккумулятором
1. Режим выдержки
▸ Насос отключается для экономии энергии.
▸ Включение насоса автоматически активируется при падении давления ниже значения, заданного на редукционном клапане.
2. Контроль давления
▸ Система управления отслеживает давление через датчик.
▸ Подача жидкости возобновляется только при достижении критического уровня давления.
3. Динамика гидравлического контура
▸ Изменение давления возникает при заполнении/опорожнении аккумулятора.
▸ Рекомендация: Установите давление срабатывания предохранительного клапана на 15-20 бар выше значения настройки редукционного клапана.
→ Результат: Снижение частоты запуска электродвигателя.
4. Роль гидропневмоаккумулятора
▸ Компенсирует утечки через:
– Зазоры золотников.
– Уплотнения гидроцилиндров.
– Изменение геометрии удерживаемых объектов.
▸ Стабилизирует давление в системе между циклами работы насоса.
Данная схема обеспечивает энергоэффективность за счёт сокращения холостых запусков и компенсации естественных потерь в гидросистеме.
Шестой шаг часто применяют для оптимизации гидравлической схемы в прессовом оборудовании – циклические операции с быстрым холостым ходом (подводом к заготовке) и медленным сжатием (прессование). При данном алгоритме работы рационально использовать клапан двухнасосной схемы, который разгружает насос большей производительности при достижении определённого давления, что позволяет существенно снизить потребляемую мощность гидросистемы в момент прессования.
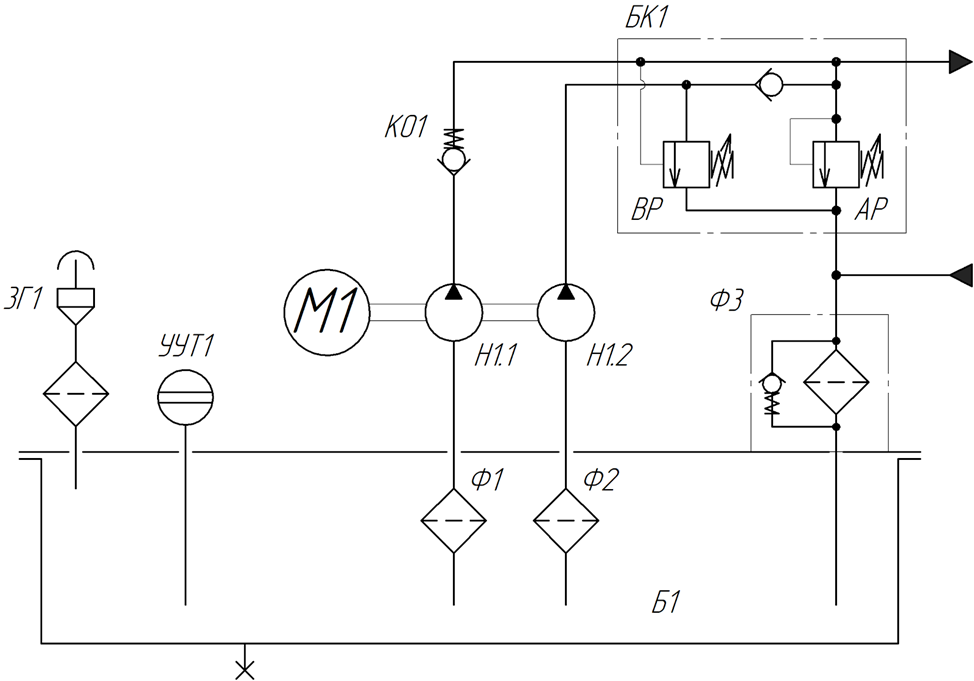
Рисунок 3

Гидравлическая схема двухскоростной системы с клапаном разгрузки по давлению представлена на рис.3. Насос Н1.2 имеет существенно больший рабочий объём, чем насос Н1.1. Если давление в гидросистеме ниже настройки клапана ВР, то рабочая жидкость подаётся в систему от обоих насосов. После появления нагрузки на исполнительных механизмах и, соответственно, повышения давления в системе выше значения настройки клапана ВР насос Н1.2 разгружается в бак за счёт давления в линии подачи насоса Н1.1. Подача рабочей жидкости при этом осуществляется только насосом Н1.1, разгрузку которого в бак предотвращает обратный клапан, установленный в БК1.
Все вышеперечисленные шаги применимы для насосов постоянного рабочего объёма и дроссельного регулирования скорости движения исполнительных механизмов. Данные способы оптимизации оказывают существенное влияние на энергоэффективность системы, но не такое как использование управляемых гидронасосов, которые рассмотрены в статье ниже.
Использование управляемых насосов
В гидравлических системах используются различные типы насосов, включая шестерённые, пластинчатые, поршневые и другие. Однако, далеко не все насосы одинаково эффективны. При выборе насоса для гидравлической системы следует обращать внимание на его энергоэффективность и КПД. В последнее время все больше производителей предлагают энергосберегающие решения, такие как насосы с регулируемым рабочим объёмом, которые позволяют экономить энергию за счет оптимального подбора производительности насоса.
Наиболее простым вариантом является насос с ручным приводом механизма регулирования рабочего объёма. Он применяется довольно редко из-за широкого распространения автоматизации производства и из-за высоких требований к квалификации эксплуатирующего персонала.
Широкое распространение получили насосы с регулятором с ограничением максимального давления, после достижения которого рабочий объём насоса уменьшается до минимального, ограниченного специальным регулировочным винтом. Настройка регулятора производится один раз при пуско-наладочных работах и при эксплуатации машины не меняется.
Гидравлическая схема насоса серии PV со стандартным регулятором давления приведена на рисунке Рисунок 4. Давление задаётся на предохранительном клапане и регулируется бесступенчато.
При достижении системой давления, настроенного на регуляторе, происходит перемещение управляющего золотника. В результате этого рабочая жидкость подаётся в гидроцилиндр, управляющий положением наклонного диска в насосе. Происходит уменьшение рабочего насоса до минимально возможного значения, ограниченного специальным стопорным винтом. Давление в системе при этом будет максимальным, но происходит снижение подачи рабочей жидкости до минимума, что снижает нагрев и повышает энергоэффективность системы. Регулирование скорости движения исполнительных органов возможно только при помощи дроссельного регулирования. Характеристика насоса представлена на графике рисунка 5.
Рисунок 5.
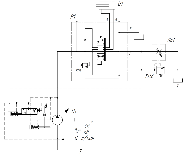
Система с негативным управлением
Следующим шагом в развитии систем управления рабочим объёмом управляемых насосов являются системы с негативным управлением, то есть рабочий объём насоса увеличивается при уменьшении сигнала управления. Реализация представлена на гидросхеме:
Рисунок 6.
Принцип работы системы с негативным контролем и объёмным регулированием
1. Базовый режим работы
▸ Объёмное регулирование реализуется через распределитель с открытым центром.
▸ Сливной канал (Р1) блокируется дросселем (Др1), создавая перепад давления при протекании жидкости.
▸ Сигнал управления передаётся на регулятор насоса, снижая его рабочий объём до минимального значения.
2. Регулирование при смещении золотника
▸ Перекрытие канала свободной проливки при смещении золотника:
– Снижение расхода через дроссель.
– Уменьшение давления на регуляторе насоса.
▸ Автоматическая реакция:
– Увеличение рабочего объёма насоса до восстановления заданного перепада давления на дросселе.
– Регулировка скорости исполнительных механизмов за счёт изменения подачи насоса.
3. Предельный режим работы
▸ Полное перекрытие канала свободной проливки:
– Максимальный рабочий объём насоса.
– Независимость подачи от нагрузки на исполнительные механизмы.
▸ Ограничение давления:
– Клапан КП1 в распределителе Р1 защищает систему от превышения допустимого давления.
4. Эволюционная связь
▸ Система с негативным контролем является прототипом современных LS-регулируемых систем.
▸ Ключевое отличие: Регулирование осуществляется через обратную связь по перепаду давления на дросселе, а не по нагрузке.
Данная схема обеспечивает пропорциональное управление скоростью гидропривода с минимальными энергопотерями в нейтральном положении.
Вывод
Стратегии повышения энергоэффективности гидравлических систем
Актуальность задачи требует многоуровневого подхода, сочетающего технические инновации и грамотную эксплуатацию:
- Использование современных насосов и моторов
▸ Аксиально-поршневые насосы с переменной производительностью адаптируют подачу жидкости под текущие нагрузки, минимизируя холостые энергозатраты.
▸ Повышенный КПД достигается за счёт оптимизации конструкции рабочих камер и снижения паразитных утечек. - Интеллектуальные системы управления
▸ Обратная связь в реальном времени отслеживает давление, расход и температуру, автоматически корректируя параметры.
▸ Прецизионная регулировка предотвращает избыточное энергопотребление при частичных нагрузках. - Оптимизация гидравлических схем
▸ Компактная компоновка сокращает длину трубопроводов, уменьшая потери на трение.
▸ Минимизация соединений снижает риск утечек и местных гидравлических сопротивлений. - Энергосберегающие компоненты
▸ Пропорциональные и сервоклапаны обеспечивают плавное управление потоком без скачков давления.
▸ Современные распределители с электронным управлением повышают точность дозирования жидкости. - Эксплуатационные меры
▸ Точный расчёт параметров трубопроводов и рабочих режимов исключает неоправданные потери.
▸ Профилактический мониторинг выявляет износ уплотнений, засоры фильтров и другие дефекты на ранних стадиях. - Рекуперативные технологии
▸ Тепловые аккумуляторы утилизируют избыточную энергию торможения и пусковых процессов.
▸ Гибридные системы совмещают гидравлические и электрические приводы для синергетического эффекта.
Результат внедрения: Снижение эксплуатационных затрат на 15-30% при одновременном повышении точности управления и ресурса оборудования.